راهنمای جامع پیادهسازی عاملهای هوش مصنوعی با پروتکل MCP و زبان C#
این مقاله به بررسی کامل پروتکل MCP برای اتصال مدلهای زبانی بزرگ به منابع داده خارجی میپردازد و پیادهسازی عملی با زبان C# را آموزش میدهد.
پروتکل مدل کانتکست (MCP): انقلابی در عاملهای هوش مصنوعی
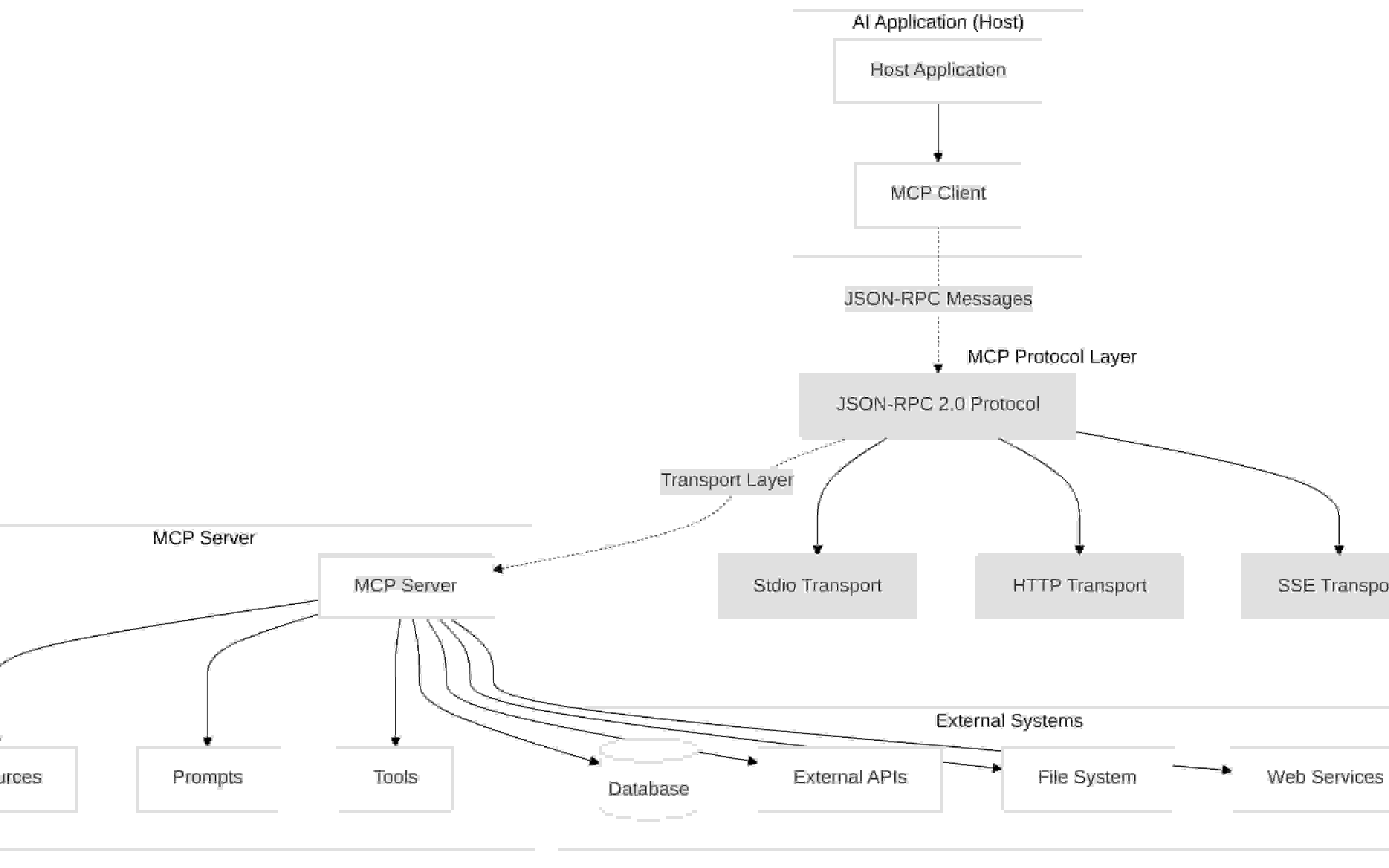
پروتکل Model Context Protocol (MCP) یک استاندارد باز برای اتصال مدلهای زبانی بزرگ (LLMs) به منابع داده و ابزارهای خارجی است. این پروتکل مشکلات قدیمی مانند نیاز به اتصالهای خاص برای هر منبع داده را حل کرده و مانند یک پورت USB-C برای کاربردهای هوش مصنوعی عمل میکند.
مولفههای اصلی MCP
- منابع (Resources): ارائه محتوای استاندارد شده به مدلهای هوش مصنوعی
- ابزارها (Tools): امکان اجرای توابع و عملیات در سیستمهای متصل
- پراپتها (Prompts): قالبهای از پیش ساخته شده برای تعامل انسان-هوش مصنوعی
لایه انتقال و ارتباطات
- انتقال از طریق Standard Input/Output برای توسعه محلی
- پشتیبانی از HTTP Transport برای سیستمهای توزیع شده
- استفاده از Server-Sent Events برای جریانهای داده بلادرنگ
"MCP امکان ایجاد عاملهای هوش مصنوعی پیچیده را فراهم میکند که میتوانند وظایف چندمرحلهای را انجام دهند"
پیادهسازی با C#
SDK رسمی C# برای MCP توسط Anthropic و مایکروسافت توسعه یافته و شامل سه پکیج اصلی است:
- ModelContextProtocol: نقطه شروع اصلی با قابلیتهای میزبانی
- ModelContextProtocol.Core: نسخه سادهشده برای نیازهای پایه
- ModelContextProtocol.AspNetCore: پشتیبانی از سرورهای HTTP-based
"یکپارچگی با چارچوب dependency injection امکانات تستپذیری و نگهداری آسان را فراهم میکند"
- پشتیبانی از تزریق وابستگی برای سرویسهای خارجی
- قابلیت کش داده برای بهینهسازی عملکرد
- تستهای واحد و یکپارچهسازی comprehensive
این فناوری مسیر را برای ایجاد عاملهای هوش مصنوعی ایمن، مقیاسپذیر و قابل نگهداری هموار میکند.



